一、专业名称及代码
(一)专业名称
电气自动化技术
(二)专业代码
460306
二、入学要求
应届高中毕业生、中职对口生或具有相同学历的其他人员。
三、修业时间
基本学制 3 年,实行学分弹性学制,学生可通过学分认定、积累、转换等办法,修满学分并完成学业,其中在校学习时间不少于 2 年,最长修业年限为 6 年。
四、职业面向

五、培养目标与规格
(一)培养目标
本专业培养理想信念坚定,树立正确的世界观、人生观和价值观,德、智、体、美、劳全面发展,具有一定的科学文化水平,良好的思想政治素质、人文素养、职业道德和创新意识,精益求精的工匠精神,较强的就业能力和可持续发展的能力; 掌握本专业知识和技术技能,面向通用设备制造业、电气机械和器材制造业的电气工程技术人员、自动控制工程技术人员等职业群,能够从事电气设备和自动控制系统的生产、安装、调试、运维、营销等工作的高素质技术技能人才。
(二)培养规格
本专业毕业生应在素质、知识和能力等方面达到以下要求。
1.素质
(1)坚定拥护中国共产党领导和我国社会主义制度,在习近平新时代中国特色社会主义思想指引下,践行社会主义核心价值观,具有深厚的爱国情感和中华民族自豪感;
(2)崇尚宪法、遵法守纪、崇德向善、诚实守信、尊重生命、热爱劳动,履行道德准则和行为规范,具有社会责任感和社会参与意识;
(3)具有质量意识、环保意识、安全意识、信息素养、工匠精神、创新思维;
(4)勇于奋斗、乐观向上,具有自我管理能力、职业生涯规划的意识,有较强的集体意识和团队合作精神;
(5)具有健康的体魄、心理和健全的人格,掌握基本运动知识和一两项运动技能,养成良好的健身与卫生习惯,良好的行为习惯;
(6)具有一定的审美和人文素养,能够形成一两项艺术特长或爱好。
2.知识
(1)掌握必备的思想政治理论、科学文化基础知识和中华优秀传统文化知识;
(2)熟悉与本专业相关的法律法规以及环境保护、安全消防、文明生产等相关知识;
(3)掌握机械基础基本知识和机械识图的基本方法;
(4)掌握必需的电工、电子技术、电机电器等专业基础理论和知识;
(5)掌握常用电气仪表和常规电控设备的基本方法和原理;
(6)掌握 PLC 工作原理,熟悉 PLC 电源、CPU、I/O 等硬件模块,熟悉典型 PLC控制系统架构;
(7)掌握直流调速系统、交流调速系统的基本原理及应用知识;
(8)掌握自动控制系统的组成和工作原理、系统特点、性能指标等基本知识;
(9)掌握现场总线、工业以太网等工业网络基本知识,掌握组态软件和组态监控系统组成等基本知识;
(10)掌握运动控制技术的基本知识,掌握变频器控制、步进电机控制、伺服控制等基本原理和知识;
(11)掌握工厂供电及电力电源的基本知识,工厂变配电所及供配电设备功能和使用、工厂电力网络构成和特点等;
(12)了解智能传感器、智能仪表、工业机器人等现代智能设备基础理论知识和操作规范,并了解智能制造基本流程和相关知识;
(13)了解本行业相关的企业生产现场管理、项目管理、市场营销等基础知识。
3.能力
(1)具有探究学习、终身学习、分析问题和解决问题的能力;
(2)具有良好的语言、文字表达能力和沟通能力;
(3)具有本专业必需的信息技术应用和维护能力,掌握常用文献检索工具应用;
(4)能够撰写符合规范要求的技术报告、项目报告等本专业领域技术文档;
(5)能够识读和绘制各类电气原理与电气线路图、机械结构图;
(6)能够熟练使用常用电工工具和仪器仪表;
(7)能够进行低压电气电路的设计与分析、安装与调试;
(8)能够进行 PLC 硬件装配和软件编程,能够进行一般 PLC 控制系统的安装、调试与故障检修;
(9)能够进行直流单闭环控制、直流双闭环控制、交流变频调速的多段速控制、交流变频的无级调速等自动调速系统控制;
(10)能够对简单的自动控制系统进行时域、频域分析,能够对变频器控制、步进电机控制以及伺服控制、多轴运动等各类运动控制系统进行设计、程序开发以及调试;
(11)能够选择和配置合适的工业网络,能够使用主流的组态软件或触摸屏组态控制系统人机界面;
(12)能够进行工厂电力负荷和短路计算,选择和使用合适的供电线路导线和电缆。
六、课程设置及要求
(一)课程设置
1.公共基础课
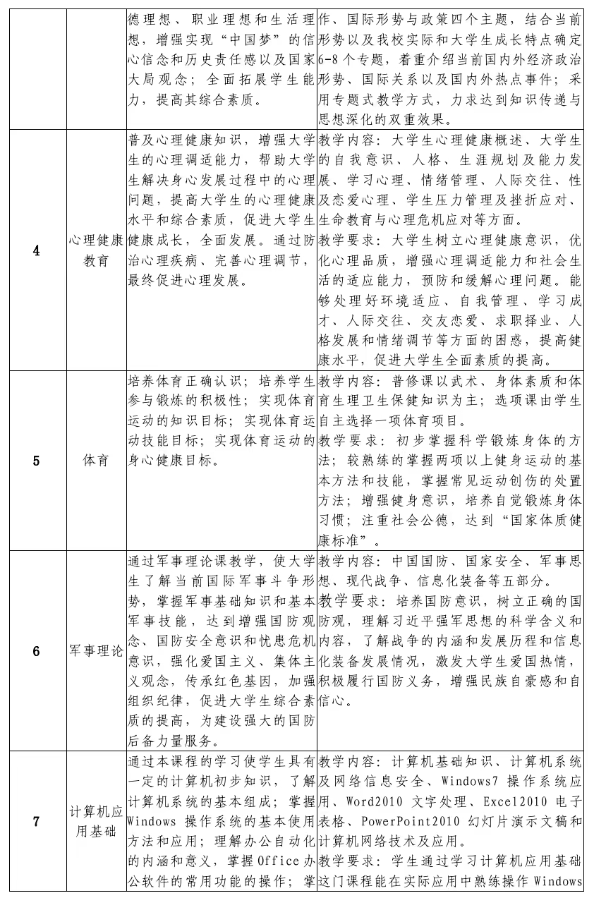
本专业开设公共基础课有思政《概论》、思政《基础》、形势与政策、心理健康教育、劳动教育、体育、计算机应用基础、创新创业、大学生就业指导、职业生涯规划、军事理论、艺术鉴赏、大学英语、大学语文、高等数学等。
2.专业(技能)课程
一般包括专业基础课程、专业核心课程、专业拓展课程,并涵盖有关实践性教学环节。
(1)专业基础课程
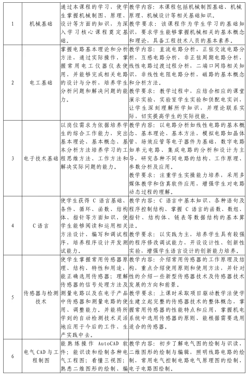
一般设置 6-8 门。包括机械基础、电工基础、电子技术、C 语言、传感器与检测技术、电气 CAD 与工程制图、智能制造基础与应用等。
(2)专业核心课程
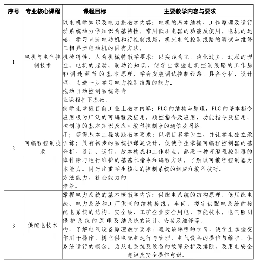
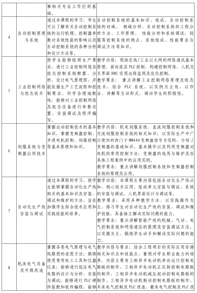
一般设置 6-8 门。包括电机与电气控制技术、可编程控制技术、供配电技术、自动控制原理与系统、工业控制网络与组态技术、伺服系统与变频器应用技术、自动化生产线安装与调试、机床电气设备及升级改造等。
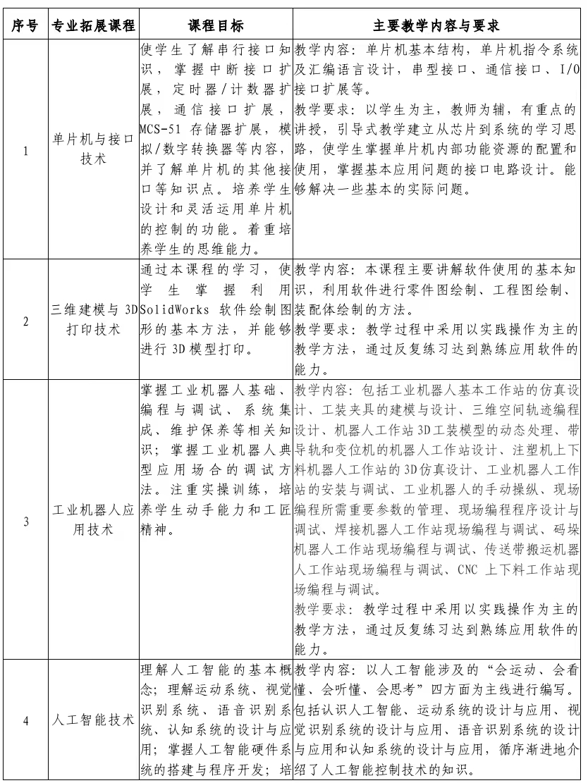
(3)专业拓展课程
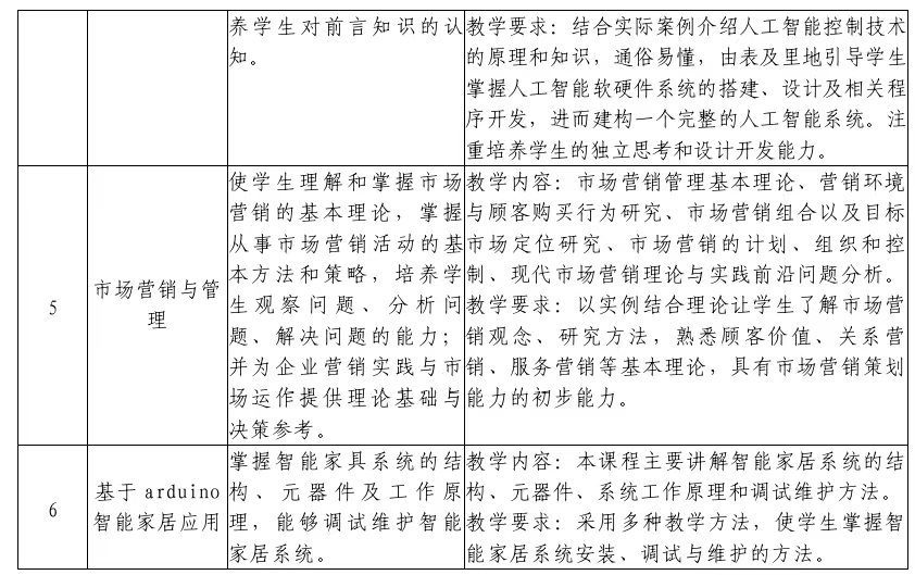
包括单片机与接口技术、三维建模与 3D 打印技术、工业机器人应用技术、人工智能技术、市场营销与管理、基于 Arduino 智能家居应用等。
(二)课程目标、主要教学内容和要求
1.公共基础课课程目标、主要教学内容和要求




2.专业基础课课程目标、主要教学内容和要求



3.专业核心课程目标、主要教学内容和要求



4.专业拓展课程目标、主要教学内容和要求


(三)实践性教学环节
1.实践性教学体系设计
(1)教学目标
考取电工等级证、计算机等级证、CAD 绘图员证、可编程序控制系统设计师证。
(2)课程类型
a、实训课。根据岗位需求而开设的实训课包括电路基础实训、电工电子技术实训、配电箱安装接线实训、照明电路实训、电机拖动实训、机械控制电气线路实训、工业机器人应用实训、电气故障诊断实训、PLC 与单片机实训、传感器技术与原理实训等,通过技能训练使学生掌握从事电力电子行业的相关工作所必备的技能,同时养成良好的工作作风。
b、见习。组织学生到电气设备、电子设备、电力设备等生产企业见习,将校内的学习内容与实际工作相结合,了解等电力电子企业及相关设备企业的工作环境,为更好地学习专业课和毕业后的工作打下实践基础。
c、顶岗实习。顶岗实习是电气自动化技术专业的一门重要实践课。学生可到电子设备、电力设备生产制造企业、施工安装等企业进行相同或相近的岗位实习,提高技术能力,为毕业后的工作打下实践基础。学生顶岗实习后应撰写具有较高质量的实习总结。毕业实习安排在最后一学年进行。
d、毕业论文或毕业设计。毕业论文是考核学生综合运用所学知识和技能解决实际问题的能力。学生在岗位实习中,在教师指导下确定毕业论文的选题,经过选题—拟提纲—写初稿—定稿等环节的工作,最后完成一篇质量较高的毕业论文。毕业论文的撰写安排在第六学期,在返校后进行毕业论文答辩。
(3)组织与实施
a、一体化的课内实践。模型、课件、音像资料等教学设施,边操作、边示范、边讲解,学生在学中练、练中学、教学做合一、心手口并用。使理论与实践、感性与理性有机结合,既可加深理解支撑实践技能的理论知识,又可了解仪器设备的操作规程、方法与步骤,形成初步的实践技能,同时,激发专业兴趣、培养职业规范意识。
b、驱动的专项技能实训。专项技能实训是课内实践基础之上的专门化训练模块,也是实践教学的主要环节,其目的是培养学生掌握一种专项岗位技能。专项技能实训一般是按周进行的模拟仿真训练,时间相对集中,地点多在校内实训车间和校内生产性实训基地。车间和基地布置采用实景、实物、突出职业氛围,实训项目全部来自于实际生产任务,体现真题真作。以学生动手操作为主,以教师示范、指导为辅。
c、综合实训。将电气自动化技术应用综合实训与电工资格取证相融合,以编程实现自动化控制作为训练目标,把鉴定的内容分解到各实训项目,并以鉴定成绩作为学生实训成绩,以技能鉴定通过率评价实训效果。
2.实践性教学体系
(1)社会与生产实践

(2)专业项目实训


(3)毕业实习(顶岗实习)(16 学分左右)
根据专业需求,“2+1”教育模式,顶岗实习安排在第三学年的两个学期,即前2 年在校学习专业课程,第 3 年去专业对口企业带薪实习 12 个月,实习企业由学校和企业共同安排。通过综合运用所学专业知识使学生获得独立工作的能力,并培养学生的综合职业能力,有目的的围绕毕业设计(或毕业论文)进行毕业实习,以便在实践中获得有关资料,为进行毕业设计或撰写毕业论文做好准备。
(4)毕业论文设计(2 学分)
毕业设计,旨在培养学生综合运用所学知识,结合实际独立完成课题的工作能力。对学生的知识面,掌握知识的深度,运用理论结合实际去处理问题的能力,实验能力,外语水平,计算机运用水平,书面及口头表达能力进行考核。
(5)职业资格证书考取(2 学分)
职业资格是对从事某一职业所必备的学识、技术和能力的基本要求,反映了劳动者为适应职业劳动需要而运用特定的知识、技术和技能的能力。
本专业在课程体系设置时将课程和资格证融合为一体,根据社会和市场的需求,新增和调整现有的课程体系。
七、教学进程总体安排
(一)教学时间分配表


(注:第 1 学期新生军事技能训练 2 周,考试 1 周,法定节假日 1 周,实际教学周为 16 周;第 2-5 学期考试 1 周,法定节假日 1 周,实际教学周为 18 周,如第 5 学期开始安排毕业实习(顶岗实习),本学期实习安排 20 周;第 6 学期,毕业论文设计 2 周,校外顶岗实习安排 18周)
(二)教学进度计划



八、实施保障
(一)师资队伍
专兼职教师的数量、结构、素质等进行列表描述


(二)教学设施
1.校内实践教学条件配置

2.校外实践教学条件配置

(三)教学资源
1.教材选用
依托行业、企业加强教材建设与管理,学院在优先选用近三年国家职业教育规划教材的基础上,鼓励教师以行业发展政策、标准,企业管理规范、规程,岗位技能需求、要求为依据,及时更新和丰富教学内容,建立专业课程立体化教学资源。
2.图书文献配置
学院图书馆不断加强本专业藏书投资力度,并积极联系各图书出版社,申请专业相关的图书资料,拓展教材的选取范围,增强教职工的知识获取途径。
3.数字资源配置
学院图书馆近年来逐步增加电子文献的入藏力度,购买中国知网、万方、维普等文献数据库,并增购专电子图书和光盘音像等电子型文献,以适应网络环境下学院师生的信息需求。
(四)教学方法
从教学设计方面,应用思维导图理论,对课程进行教学环节设计,并结合项目教学、案例教学、任务驱动等教学方法,充分调动学生学习、探索知识的主动性,应用数字化资源平台,丰富课程教学内容,通过网络资源和多媒体课件实施教学,并在课程实践教学环节,引入行业企业、职业资格标准和规范,实现“教、学、做”理实一体化教学,并结合行业发展需求,及时更新教学内容,增设相关实训设备,切实做到面向岗位需求的专业技能学习,为学生就业打下良好基础。
(五)学习评价
采用学生互评和教师评价相结合、过程考核与终结性考核相结合、理论知识和操作能力考核相结合、职业素养和专业技能考核相结合等多元化、多样化、全程化的评价考核方式,注重学生的专业知识储备质量、实训操作技能质量、顶岗实习评价质量、岗位工作潜力开发质量的发展,完成校内辅导教师、专职教师、校外单位、班组、师傅等组成的全面评价。
(六)质量管理
1.建立和完善专业建设和教学质量诊断与改进机制,健全专业教学质量监控管理制度,完善课堂教学、教学评价、实习实训、毕业设计以及专业调研、人才培养方案更新、资源建设等方面标准建设,通过教学实施、过程监控、质量评价和持续改进,实现人才培养规格。
2.建立和完善教学管理机制,加强日常教学组织运行与管理,定期开展课程建设水平和教学质量诊断与改进,建立健全巡课、听课、评教、评学等制度,建立与企业联动的实践教学环节督导制度,严明教学纪律,强化教学组织功能,定期开展公开课、示范课等教研活动。
3.建立毕业生跟踪反馈机制及社会评价机制,并对生源情况、在校生学业水平、毕业生就业情况等进行分析,定期评价人才培养质量和培养目标达成情况。
4.专业教研室将充分利用评价分析结果,有效改进专业教学,持续提高人才培养质量。
九、毕业要求
(一)成绩要求
在规定修业年限内修完本人才培养方案中要求的学习任务,课程考核合格,并取得学分不低于 158 学分(学校定的最低学分 153 学分,各专业根据实际情况确定本专业学分),其中必修课程 127 学分,选修课程 31 学分。
(二)技能证书的要求
1.本专业学生必须获取维修电工中级及以上技能证书、 可编程控制系统设计师或1+X 职业技能等级证书之一;
2.本专业学生必须获取二级及以上计算机应用能力证书、二级乙等以上普通话证书。
十、附录
附件:网络通识课设置与学分

注:表中课程前面有※标志的为网络慕课课程,前面有※▽标志的为网络慕课课程和面授课程。